優爾普儀器微信公眾號
微信公眾號掃碼關注 熱門資訊
優爾普儀器微信公眾號
微信公眾號掃碼關注 熱門資訊
鄭州優爾普儀器設備有限公司為您提供有關優普UPYL-500醫療廢水處理機規格參數、產品圖片、產品報價等信息,幫助您更好的選購實驗室廢水處理設備!
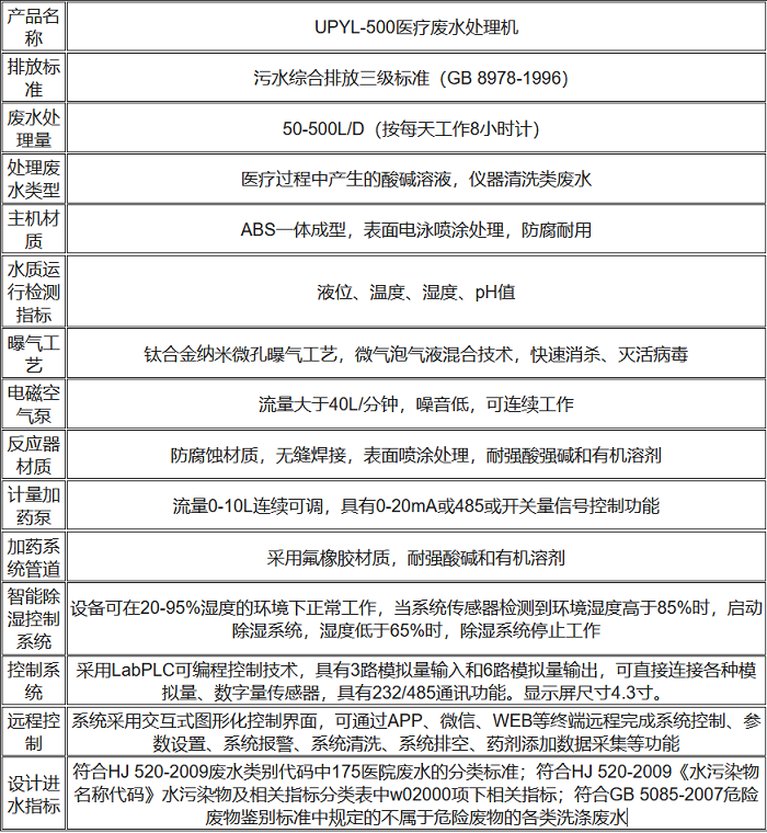
UPYL-500醫療廢水處理機是用于處理醫療機構產生廢水/污水的一體化儀器設備,可處理醫療過程中產生的酸堿溶液和儀器清洗類廢水,整體處理工藝嫻熟,符合污水綜合排放三級標準。
該設備主要通過臭氧氧化工藝處理廢水,臭氧是一種殺菌劑,可以殺滅細菌繁殖體、芽孢、病毒、真菌,并可破壞肉毒桿菌毒。臭氧去除異味性能良好,在廢水中可用來脫色,還可用來去除醫療廢水中的氰、無機金屬離子等物質,是處理醫療廢水的有效工藝。
UPYL-500醫療廢水處理機廣泛應用于小型醫療機構、疾控中心、血站、醫療門診部、鄉鎮衛生院、村級衛生室、畜牧獸醫實驗室、微生物實驗室等輕度污染廢水,對細菌、病毒要求嚴格的相關醫療機構及單位。

1、循環式臭氧氧化工藝,對廢水內的病毒實現消殺、滅活;
2、智能互聯設計,人機交互友好,具有遠程動態監控、報警功能(選配);
3、智能防凍除濕控制裝置,保證設備在低溫高濕的環境下平穩運行;
4、ABS全塑機身設計,美觀大方,防腐耐用;
5、內置式收集水箱設計,功能分區合理,緊湊小巧,操作簡單;
6、進出管路快插式連接,方便應急使用;
7、設備處理廢水無固廢產生,無需委外處理;
8、無需專人值守,只需按需添加酸堿中和劑、維護前置過濾器即可。



13838037799

3556531855
您正在瀏覽的是:鄭州優爾普儀器設備有限公司聯合廠家供應的實驗室污水處理設備,如果您對UPYL-500醫療廢水處理機的價格和型號等資料感興趣,可撥打電話和我們聯系!